Capturing Qualitative Spatial Data to Understand Social Epidemiology in Public Health
DOI:
https://doi.org/10.15353/joci.v9i2.3166Keywords:
New Spatial Media, Community Information, Social Equity, Public HealthAbstract
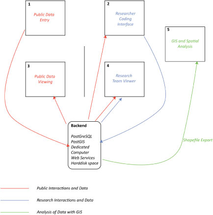
Public Health decision makers face challenges in understanding the qualitative lived experiences of populations, as well as capturing and understanding the geographic nature of public health. This paper describes a community information framework that captures both qualitative and geographic information about health and place from the population. The adoption of a ICT using principles of both participatory mapping and new spatial media opens new avenues for understanding public health – through community contributed data acquisition. This paper will describe the development and results of the ICT as well as potential to increase social equity with public health in Madison, Wisconsin, USA.
